Cours:5-GI-KNM-S1/2025-26/Giro
De GBLL, TAL, ALAO, etc.
Travail 1 : Étude de la stratégie de KNM en GIRÓ
Liste des membres de l'équipe
- Juan Carlos De La Fuente Esteban
- José Alejandro Carrillo Quiroga
- Aitana Silvestre Bort
Présentation
Entreprise ciblée
Grup Giró
Charte Graphique

Coordonnées
- Numéro de téléphone : +34 933 841 011
- Email : contact@giro.es
- Site internet : https://giro.es/es
Domaine d'activité
L’emballage hortofruticole et la fabrication de machines et consommables pour le conditionnement de fruits et légumes.
Localitation
- Siège social: Jaume Ribó. 35-37 1ºB 08911 Badalona, Espagne.
- Usines à Alzira, Teruel, Ripoll, France, Allemagne, Italie, Mexique et États-Unis
- Également présent au Brésil, en République Dominicaine, au Venezuela, en Colombie, au Chili, au Pérou, au Mexique, en Chine, en Corée, en Malaisie, au Japon, à Taiwan, à Singapour, au Vietnam, au Maroc, en Australie...
Facturation approximative
165 millions d'euros par an
Histoire
- 1925: Création de l'entreprise par Ezequiel Giró (grand-père de l'actuel président) comme entreprise textile à Badalona.
- 1958: Ils ont commencé à utiliser les machines qui fabriquaient les bas résille pour femmes pour fabriquer des emballages pour les fruits et les légumes.
- 1970: Nouvelle usine à Badalona
- 1996:Giró s'étend aux États-Unis
- 2015: Nouvelle usine spacieuse et moderne à Teruel pour soutenir la croissance du groupe.
- 2022: Serfruit et Sersuport rejoignent le groupe Giró.
Organisation
Président: Ezequiel Giró Amigó.
Secrétaire du Conseil: Alex Riviere Giró.
Départements:
- Département de Production
- Département Commercial
- Département des Finances
- Département des Ressources Humaines
- Département des Opérations
- Département R&D
- Département de la qualité
Objectif
- Promouvoir et faciliter la gestion durable et efficace des aliments, en contribuant activement à l’amélioration de l’environnement, de la société et de l’entreprise.
Enjeux
Développer des emballages en filet durables et performants. Nous cherchons à créer des solutions qui protègent les fruits et préviennent le gaspillage, tout en réduisant l'impact environnemental grâce à l'utilisation de matériaux et de procédés plus responsables.
Valeurs
- Engagement et durabilité
- Nous nous engageons à améliorer continuellement nos processus et nos produits.
- En donnant la priorité à la durabilité et en veillant à ce que nos actions respectent l'environnement
- Internationalisation
- Notre réseau commercial nous positionne comme une référence internationale dans le secteur du conditionnement des fruits et légumes.
- Nous innovons et fabriquons sur les marchés les plus consolidés et émergents.
- Intégrité
- Nous agissons avec intégrité, prudence et discrétion, en favorisant la transparence dans toutes nos activités.
- Innovation
- La recherche et le développement sont présents dans tous nos processus.
Clients
Grandes entreprises de conditionnement de fruits et légumes
Personne de contact
- Nom : Silvestre Córcoles
- Prénom : Eduardo
- Adresse mail : eduardosilvestre@giro.com
- Date de naissance : 24/09/1970
- Profil LinkedIn : https://www.linkedin.com/in/eduardo-silvestre-c%C3%B3rcoles-481b3713/
- Formation académique : Ingénierie des télécommunications, Université polytechnique de Valence
- Place dans l’entreprise et date d’embauche : Directeur commercial depuis 2018.
- Missions au sein de l'association
- Définir et mettre en œuvre la stratégie commerciale en cohérence avec les objectifs globaux de l’entreprise
- Diriger et coordonner l’équipe de vente
- Développer des relations stratégiques avec les clients clés
- Identifier de nouvelles opportunités de marché et de nouveaux produits
- Garantir la satisfaction des clients, en assurant la qualité du service, la livraison et l’adaptation des solutions d’emballage.
Méthodologie de Travail
Le choix de l'entreprise Giro s'est basé sur l'idée qu'une entreprise multinationale de production doit être extrêmement efficace dans la gestion et la mise à jour de l'information dynamique entre ses vendeurs. Ce type d'entreprise nécessite une communication fluide et constante pour rester compétitive et s'adapter rapidement aux évolutions du marché.
Heureusement, un membre de l'équipe dispose d'un contact direct dans un poste clé (Vice-Président du Marché), ce qui nous a permis d'accéder à des informations de première main et de haute qualité, essentielles pour le développement de cette étude.
Une fois l'entreprise sélectionnée, l'approche de l'entretien a été définie, en se concentrant sur la communication interne et en cherchant à comprendre comment la gestion de l'information permet à l'entreprise de s'adapter rapidement aux nouveaux problèmes et de garantir la réplicabilité des processus. Cette approche visait à identifier comment les outils et méthodes de communication interne facilitent la transmission des connaissances au sein des équipes, notamment commerciales.
Avec cette approche claire, une série de 15 questions a été élaborée, abordant les principaux sujets liés à la gestion des connaissances et à la communication interne. Par la suite, un rendez-vous a été pris avec le contact lors d'une vidéoconférence d'environ 35 minutes. Lors de cet appel, le contact a répondu aux questions envoyées à l'avance, lui permettant ainsi de se préparer adéquatement.
Entretien
1. Stratégie et rôle de la gestion des connaissances internes
Quel rôle joue la gestion des connaissances dans la stratégie commerciale interne de l’organisation?
La gestion des connaissances joue un rôle fondamental dans notre approche de vente consultative. La vente étant technique et spécialisée, il est essentiel de former et qualifier correctement notre équipe commerciale. Celle-ci agit comme réceptrice d'informations provenant du marché, qui sont ensuite transmises au département de stratégie commerciale par des rapports hebdomadaires (ou par e-mail en cas d'urgence). Cela permet à ce département de prendre des décisions informées et adaptées. Par ailleurs, l'équipe commerciale est régulièrement informée des lignes d’action stratégiques et des projets de développement en R&D&I afin de mieux anticiper l'évolution du marché.
Quels types de connaissances internes souhaitez-vous structurer ou améliorer pour améliorer les performances de l’équipe commerciale ?
Nous manquons d’une base de données de connaissances qui nous permettrait d’optimiser la recherche sur des thèmes spécifiques, par dates, etc. Structurer cette base de connaissances nous aiderait à centraliser et améliorer l'accès aux informations.
2. Intégration et Compétences de l’Équipe
Les processus internes sont-ils standardisés en matière de gestion du savoir ?
Les processus sont standardisés dans une certaine mesure, mais nous croyons qu’il est important de laisser un certain degré de flexibilité pour que chaque vendeur puisse organiser son agenda et sa manière de travailler. Cette flexibilité favorise une meilleure appropriation des méthodes internes.
Quels outils internes utilisez-vous pour la gestion des connaissances et comment facilitez-vous l'intégration des nouveaux employés ?
Nous utilisons des réunions d'intégration, des formations internes et des supports documentaires pour aider les nouveaux membres à comprendre rapidement les processus internes et à accéder au savoir-faire accumulé au sein de l’entreprise
3. Communication Interne et Culture Collaborative
Comment vous assurez-vous que chaque membre se sente écouté et inclus dans les décisions internes ?
Des réunions hebdomadaires sont organisées où chaque membre peut partager ses idées et opinions. Ces réunions sont suivies de la rédaction de procès-verbaux afin de formaliser et diffuser l’information. La hiérarchie n'est pas rigide, et les directeurs de département sont accessibles pour des discussions ouvertes.
Quels mécanismes sont en place pour recueillir les avis et suggestions internes sur la gestion du savoir ?
Nous avons des réunions régulières, des rapports et un système d’email pour partager des préoccupations ou suggestions. Chacun peut faire remonter des idées ou des problématiques en toute transparence.
Comment gérez-vous les malentendus ou conflits issus de la communication interne ?
Nous promouvons un usage responsable des emails pour éviter les malentendus, en évitant les jugements ou critiques personnelles qui pourraient être mal interprétés. Les malentendus doivent être résolus de manière professionnelle et, si nécessaire, avec l’aide des managers pour une médiation.
4. Outils, Processus et Organisation du Connaissance Interne
Quels outils internes utilisez-vous pour documenter, organiser et partager les connaissances ?
Nous utilisons plusieurs outils comme :
- CRM : Salesforce pour gérer les interactions et suivre les données importantes.
- Office 365 : Teams et SharePoint pour faciliter la collaboration et le partage de documents.
- ERP : SAP pour la gestion des ressources et de l’organisation interne.
Comment vous assurez-vous que l’information interne soit mise à jour et accessible à tous ?
Nous utilisons des répertoires partagés sur SharePoint et des groupes sur Teams pour stocker, organiser et partager les informations en temps réel. Cela permet à tous les membres d’avoir accès aux dernières informations pertinentes et de garantir que les connaissances restent à jour.
Est-ce qu’une personne ou un rôle spécifique est chargé de la gestion du savoir interne dans l’entreprise ?
Bien qu’il n’y ait pas de rôle dédié à la gestion du savoir, le département de stratégie commerciale prend en charge une grande partie de cette responsabilité, assurant la centralisation et la gestion des connaissances pertinentes.
5. Rétention et Continuité du Connaissance Interne
Que se passe-t-il lorsque un membre clé de l’équipe quitte l’entreprise ? Comment vous assurez-vous que son savoir interne ne se perde pas ?
Le historique des relations et des connaissances est documenté dans le CRM et SharePoint. Cependant, il existe des connaissances tacites, acquises au fil du temps, qui sont plus difficiles à transmettre. Pour les départs programmés (par exemple en cas de retraite ou de promotion interne), nous mettons en place des périodes de chevauchement pour garantir une transition fluide.
Comment vous assurez-vous que le savoir interne sur les projets ou les processus soit préservé au sein de l’équipe ?
Les informations sur les projets sont documentées de manière détaillée dans des bases de données internes et des systèmes partagés afin de permettre une continuité même après le départ de certains membres clés.
6. Défis et Amélioration Continue
Quels défis rencontrez-vous actuellement dans la gestion du savoir interne au sein de l’équipe commerciale ?
L’un des principaux défis réside dans l'intégration de l’IA comme outil fiable tout en garantissant la protection des informations sensibles et du savoir-faire de l’entreprise. Nous cherchons à rendre l'IA un outil sûr tout en améliorant l'efficacité de la gestion des connaissances.
Comment évaluez-vous l’impact de la gestion du savoir interne sur la productivité ou les performances commerciales ?
Actuellement, nous ne procédons pas à une évaluation systématique et formelle de l'impact de la gestion des connaissances internes. Cependant, nous savons qu’un accès facile à l’information et aux bonnes pratiques améliore la performance globale de l’équipe.
Conclution
La gestion des connaissances joue un rôle essentiel dans la stratégie commerciale de l’entreprise. Grâce aux rapports hebdomadaires et à l’utilisation d’outils comme Salesforce, SharePoint et Teams, le partage d’informations entre l’équipe commerciale et le département de stratégie de business est efficace et permet une bonne prise de décision.
Cependant, même si le système actuel fonctionne bien, il n’est pas encore totalement optimisé. L’absence d’une base de données centralisée rend parfois difficile l’accès rapide aux informations importantes. Il serait donc utile de standardiser les outils et les processus afin d’assurer une meilleure organisation et une conservation durable du savoir interne.
Les processus de formation et d’intégration des nouveaux employés sont bien établis, mais pourraient être renforcés avec des guides de bonnes pratiques pour garantir une transmission homogène du savoir. De même, la communication interne fonctionne bien grâce aux réunions régulières, mais il serait bénéfique de mieux formaliser les échanges afin que les connaissances partagées soient toujours documentées.
La question de la rétention du savoir reste un défi important : lorsque des commerciaux quittent l’entreprise, une partie du savoir tacite est difficile à transmettre. Des périodes de transition et une meilleure documentation des pratiques aideraient à limiter cette perte.
En conclusion, la gestion actuelle du savoir est efficace et fonctionnelle, mais pas encore pleinement structurée ni optimisée pour accompagner une croissance future. Il est recommandé de renforcer la standardisation, centraliser les informations et développer une culture de partage du savoir, afin de transformer la connaissance interne en un véritable levier de performance et d’innovation durable.
Travail 2 : Analyse d'un article scientifique sur le Knowledge Management
Présentation
A Pattern Language for Inter-team Knowledge Sharing in Agile Software Development
Infos de publication (nom de la revue, date, auteurs)
Date : Recived June, 2nd 2013, revised August, 4th 2013; accepted August, 13th; final version March 30th, 2014.
Auteurs : Viviane Santos, Alfredo Goldman (University of Sao Paulo), Eduardo Guerra (National Institute for Space Research), Cleidson de Souza (Vale Institute of Technology and Federal University of Pará) et Helen Sharp (The Open University)
Position générale de l’article dans l’évolution du Knowledge Management
Pour mieux situer cet article dans le domaine du knowdledge management et voir ce qu'il apporte de nouveau, ajoutons un peu de contexte.
Des années 1990 à 2000
Grace à Nonaka et Takeuchi (1995), qui ont créé le modèle SECI (théorie de la création de connaissance) on sait que le savoir nécessite un espace contextuel pour émerger. L’article s’appuie explicitement sur cette théorie lorsqu’il évoque l’importance de l’espace physique pour déclencher les interactions et la création de sens partagé. Aussi Von Krogh, Ichijo et Nonaka (2000), ils parlent du soutien organisationnel au partage, et dans ce cadre, les auteurs utilisent l’idée pour justifier l’impact des mesures prises par l'entreprise en telles que rotation de membres, pair programming…etc pour améliorer le partage de connaissance entre membres de la organisation.
Des années 2001 à 2010
Dans ces années-là il arrive l’importance d’Agile et l’importance du savoir tacite. Avec le Manifeste Agile (2001), de nouvelle dimension du KM émergent : valorisation de la communication en face-à-face, rôle central du tacit knowledge, équipes autoorganisées, cycles d’apprentissage continu. Les études sur le KM en développement logiciel abondent, mais presque exclusivement au sein du même équipe. La littérature traite principalement : du pair programming interne à l’équipe, des réunions quotidiennes, de la collaboration interne et des pratiques XP. Mais rien ou presque sur la gestion des connaissance entre équipes agiles.
Des années 2010-2013
Les premiers travaux su l’inter-team knowledge sharing apparaissent. Les auteurs de l’article (Santos et al.) avaient déjà publié : - Santos et al. 2012 – étude qualitative sur les mécanismes de partage inter-équipes. - Santos et al. 2013b – élaboration du modèle conceptuel initial. Notre article de 2013 constitue la synthèse avancée de ces travaux, étendue à 8 organisations et formalisée sous forme d’un langage de patterns.
Ce que cet article apporte réellement de nouveau
Aport 1 — Introduire la gestion des connaissances à l’échelle inter-équipe dans Agile Avant cette publication, la recherche couvrait bien le partage du savoir intra-équipe. Mais il existait une lacune majeure concernant les entreprises avec plusieurs équipes agiles.
Aport 2 — Un langage de patterns opérationnel et totalement intégré La plupart des recommandations antérieures étaient isolées, non systématisées. Santos et al. Proposent : un modèle conceptuel complet, un langage de 8 patterns interconectés et validé dans 8 entreprises agiles.
Aport 3 — Insister sur la création de connaissances comme avantage compétitif L’article dépasse la simple perspective méthodologique et met en évidence : la performance organisationnelle, l’innovation, la qualité du logiciel et la cohésion globale.
Il dit explicitement : “inter/team knowledge sharing enables the creation of collective knowledge that consequently improves organizational quality, performance, and innovation”.
Contexte après cet article
Les chercheurs impliqués (Santos, Guerra, Sharp, De Souza) ont continué à publier sur : le partage de connaissances dans les systèmes socio-techniques, les interactions humaines dans les équipes logiciels, les pratiques culturelles dans Agile, et les mécanismes qualitatifs de coordination inter- équipe. Donc cet article est une pièce centrale qui synthétises plusieurs années d’équête empirique, structure les résultats et crée une référence pour la recherche ultérieure.
Hypothèse des auteurs
Les auteurs partent de l’hypothèse que les pratiques agiles favorisent déjà le partage de connaissances au sein d’une même équipe, mais qu’il n’existe pas suffisamment de mécanismes ni de guides pratiques pour partager les connaissances entre différentes équipes au sein d’une organisation agile. Ainsi, leur hypothèse est qu’un langage de patterns peut aider les organisations à améliorer le partage de connaissances inter-équipes, en créant plus de cohésion, d’apprentissage collectif et un meilleur alignement organisationnel.
Sujet de l’article
L’article examine comment différentes organisations agiles partagent leurs connaissances entre équipes. À travers des études qualitatives menées dans huit entreprises, il identifie des patterns récurrents facilitant cet échange. À partir de ces patterns, les auteurs construisent un langage de patterns composé de pratiques structurées. Son objectif est d’offrir un guide pratique permettant d’améliorer le partage de connaissances entre équipes agiles au sein d’une organisation.
Détail de la méthode de l’étude
La méthode utilisée est une recherche qualitative longitudinale fondée sur l’analyse de patterns, menée sur environ deux ans. Les auteurs ont employé plusieurs procédures : entretiens semi-structurés, observation directe sur le lieu de travail, questionnaires, analyse par la méthode de comparaison constante (constant comparison method) et pattern mining pour identifier les patterns communs entre les entreprises.
Participants
L’étude a impliqué 8 organisations brésiliennes de développement logiciel travaillant avec des équipes agiles de tailles diverses, utilisant Scrum, XP ou d’autres méthodes hybrides. Ont participé au sein de ces entreprises : développeurs, leaders techniques, chefs de projet, agile coaches et dirigeants. Les 4 premières organisations ont été sélectionnées pour leur accessibilité et leur maturité agile et ont été étudiées en profondeur afin d’identifier les patterns initiaux. Les 4 autres ont été choisies comme exemples réussis de partage de connaissances inter-équipes, ce qui a permis de valider et d’affiner les patterns.
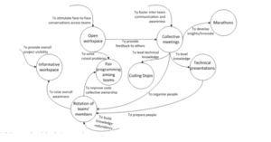
Patterns présentés dans l’article
- Open Workspace
Ce pattern consiste à créer des espaces ouverts favorisant la communication informelle. Cela augmente les conversations spontanées, améliore la collaboration et renforce la transparence et la confiance, tout en posant parfois des défis de bruit et de confidentialité.
- Rotation des membres entre équipes
Cette pratique permet aux membres de découvrir différents projets, de partager des techniques et d’éviter la démotivation liée à une tâche trop répétitive. Elle aide aussi à distribuer les connaissances critiques et à éviter la dépendance à quelques experts. Toutefois, elle peut provoquer du stress ou des tensions si l’intégration n’est pas bien accompagnée ; une culture de respect et des techniques de résolution de conflits sont donc nécessaires. Des variantes incluent la rotation de seniors ou la rotation avec mentorat.
- Pair Programming entre équipes
Il s’agit du travail en binôme, où deux développeurs collaborent simultanément sur une même tâche, partageant un même poste de travail et alternant les rôles. Ce pattern améliore la qualité du code, renforce la propriété collective du code et évite la duplication de solutions entre équipes. Son efficacité dépend de la complexité des tâches et de la compatibilité des binômes.
- Collective Meetings
Ces réunions regroupent plusieurs équipes afin d’aligner les objectifs, partager les avancées et coordonner les zones de chevauchement. Elles permettent d’identifier les dépendances, de partager les apprentissages et de maintenir une vision globale des projets. Pour améliorer leur efficacité, les auteurs recommandent des techniques comme le brainstorming, l’Open Space Technology ou les sessions Birds of a Feather.
- Technical Presentations
Ce pattern encourage l’organisation de présentations techniques ou de séminaires internes pour promouvoir l’apprentissage continu et une culture de partage. Cela peut inclure des lightning talks, des déjeuners techniques ou des formations plus formelles animées par des experts internes ou externes.
Critères de jugement
- Niveau d’atteinte de l’objectif
Évalue dans quelle mesure la pratique remplit réellement le but pour lequel fue conçue.
- Fréquence d’utilisation de la pratique
Mesure à quel point la pratique est appliquée de manière régulière ou sporadique.
- Niveau de formalisation
Analyse si la pratique est structurée, documentée et standardisée, ou si se réalise de manière informelle et spontanée.
- Niveau de participation
Observe combien de personnes, équipes et rôles s’impliquent activement dans la pratique.
- Réévaluation périodique
Vérifie si la pratique est révisée et ajustée régulièrement au fil du temps.
Résultats
Les modèles identifiés permettent aux organisations agiles de scaler la connaissance, de favoriser l’apprentissage collectif et d’améliorer l’intégration entre équipes, la qualité du code et l’alignement organisationnel.
L’étude conclut que le succès de ces pratiques dépend non seulement de leur application, mais aussi de facteurs organisationnels clés tels que la culture, le leadership, le soutien managérial et la configuration de l’espace physique.
[[

]]

Biais identifiés et crédibilité
Plusieurs biais potentiels sont relevés par les auteurs. Tout d’abord, l’étude s’appuie sur un échantillon restreint et localisé, constitué de seulement huit organisations brésiliennes, ce qui limite la généralisation des résultats à d’autres contextes culturels ou industriels. Les méthodes utilisées principalement qualitatives, telles que les entretiens, les observations et la grounded theory offrent une grande richesse d’analyse mais restent sujettes à l’interprétation des chercheurs. De plus, la sélection volontaire d’entreprises déjà considérées comme favorables au partage de connaissances introduit un possible biais positif, dans la mesure où ces organisations présentaient déjà des prédispositions culturelles facilitant les pratiques étudiées. Les témoignages autodéclarés des employés et des managers ajoutent un risque de biais de désirabilité sociale. Malgré cela, la crédibilité des résultats est renforcée par un processus méthodologique rigoureux, comprenant la triangulation des données, la comparaison constante et plusieurs cycles itératifs de collecte, ainsi que par une validation croisée auprès d’autres entreprises et une forte cohérence avec la littérature existante en agilité et gestion des connaissances.
Limites de l’étude
Les auteurs reconnaissent plusieurs limites importantes dans leur travail. Tout d’abord, l’analyse repose sur un nombre fini d’organisations ce qui réduit la portée et la transférabilité des conclusions à d’autres contextes. Les résultats dépendent fortement de facteurs organisationnels spécifiques, tels que l’existence d’une culture ouverte, d’un soutien actif du leadership et de conditions physiques propices aux interactions. Dans des organisations plus rigides ou fortement hiérarchisées, l’impact de ces pratiques pourrait être beaucoup plus limité. Les auteurs soulignent également que certaines pratiques, comme la rotation des membres entre équipes, le pair programming inter-équipe ou les présentations techniques, produisent des effets visibles uniquement à long terme, rendant leur évaluation empirique difficile. Ils ajoutent que les différences culturelles, notamment concernant l’usage d’espaces ouverts (open workspaces), peuvent modifier de manière significative l’efficacité des pratiques selon le pays. Enfin, l’étude ne propose pas de métriques quantitatives robustes, car la majorité des critères restent qualitatifs et s’appuient sur des jugements interprétatifs.
Conclusion
L’étude démontre que le partage de connaissances entre équipes ne se produit pas naturellement et nécessite la mise en place de pratiques intentionnelles et structurées pour dépasser les limites du travail par équipe. Les cinq pratiques identifiées fonctionnent comme un système intégré : leur véritable impact apparaît lorsqu’elles sont combinées, ce qui permet d’améliorer la qualité interne, d’accroître l’alignement organisationnel et de renforcer la responsabilité collective. Toutefois, leur efficacité dépend fortement de facteurs organisationnels tels qu’une culture ouverte, un leadership engagé, le soutien de la direction et un environnement physique facilitant les échanges. Sans ces enablers, la puissance des pratiques diminue sensiblement. Le modèle conceptuel proposé offre ainsi un cadre opérationnel et reproductible, montrant que la construction de la connaissance organisationnelle repose sur des cycles continus d’application, d’évaluation et d’ajustement.