« Versioning avec Git » : différence entre les versions
De GBLL, TAL, ALAO, etc.
Aucun résumé des modifications |
Aucun résumé des modifications |
||
| Ligne 15 : | Ligne 15 : | ||
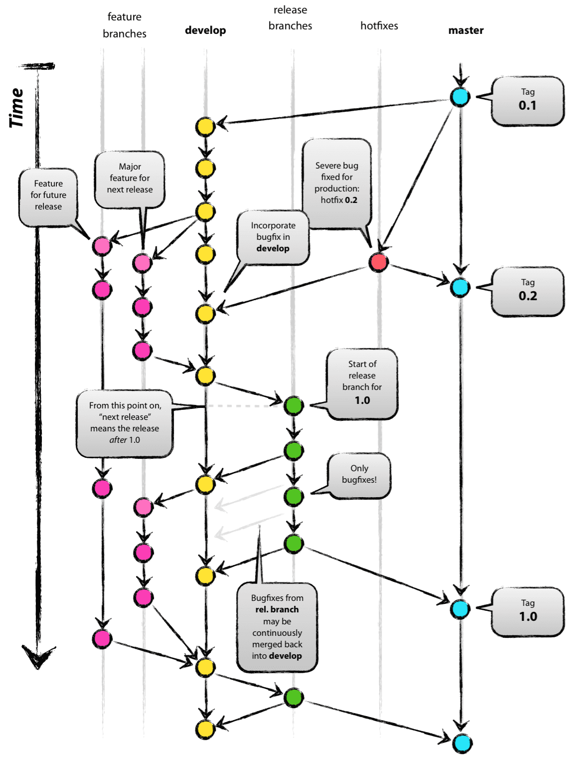
En général, la branche principale (master) est réservée pour le code fonctionnel, la vitrine de votre projet. Toutes les fonctionnalités de votre programme sont développées sur des branches de développement, puis fusionnées régulièrement avec la branche principale. | En général, la branche principale (master) est réservée pour le code fonctionnel, la vitrine de votre projet. Toutes les fonctionnalités de votre programme sont développées sur des branches de développement, puis fusionnées régulièrement avec la branche principale. | ||
[[Fichier:Git-flow.png| | [[Fichier:Git-flow.png|width="300px"|cadre|centré]] | ||
Version du 20 octobre 2020 à 13:44
Il existe pléthore de tutoriels sur Git, cette page ne se donc pas pour objectif de présenter le logiciel en profondeur, mais seulement de le présenter brièvement et centraliser quelques liens utiles pour télécharger, utiliser et comprendre Git.

En bref
Git est un logiciel de gestion de versions décentralisé. C'est un logiciel libre créé par Linus Torvalds, auteur du noyau Linux, et distribué selon les termes de la licence publique générale GNU version 2. En 2016, il s’agit du logiciel de gestion de versions le plus populaire qui est utilisé par plus de douze millions de personnes. (source:[1])
En gros, Git vous permet de tenir un historique de toutes les modifications que vous faites dans votre code, et permet de revenir facilement en arrière si besoin. De plus, si vous travaillez en équipe, vous pouvez utiliser un hébergement distant (comme Github ou GitLab) pour travailler avec un historique commun, sauvegarder votre code, et gérer facilement les conflits de fusion lorsque deux développeurs mettent en ligne des modifications différentes du même élément.
Rien de mieux qu'un petit tuto vidéo pour comprendre les bases. En voici un avec l'accent du Sud-Ouest.
Git vous permet également de créer des branches de travail dans votre projet. Par exemple, imaginons que vous avez développé un logiciel. Un jour, vous souhaitez implémenter de nouvelles fonctionnalités, mais pour éviter de tout chambouler dans votre code qui marche, vous pouvez créer une nouvelle branche, y faire tout ce que vous avez à faire, et si vous êtes satisfaits, vous la fusionnerez ensuite avec la branche principale de votre projet (master).
En général, la branche principale (master) est réservée pour le code fonctionnel, la vitrine de votre projet. Toutes les fonctionnalités de votre programme sont développées sur des branches de développement, puis fusionnées régulièrement avec la branche principale.

Téléchargement
Rendez-vous sur ce site pour télécharger la version qui vous intéresse.
Remote Git
Il existe plusieurs services vous permettant de tenir un journal de gestions de versions de votre code. Le plus connu est probablement GitHub. Nous utiliserons dans ce cours le service Gricad-GitLab de l'UGA. Le fonctionnement est très similaire à celui de GitHub, ou d'autres services comme Bitbucket.